首页
政务公开
政策文件
通知公告
教育资讯
教育动态
文件通知
局发文件
公示公告
资源中心
教育服务系统
名师工作室
课程社区
帮助中心
操作手册
常见问题
首页
文件通知
局发文件
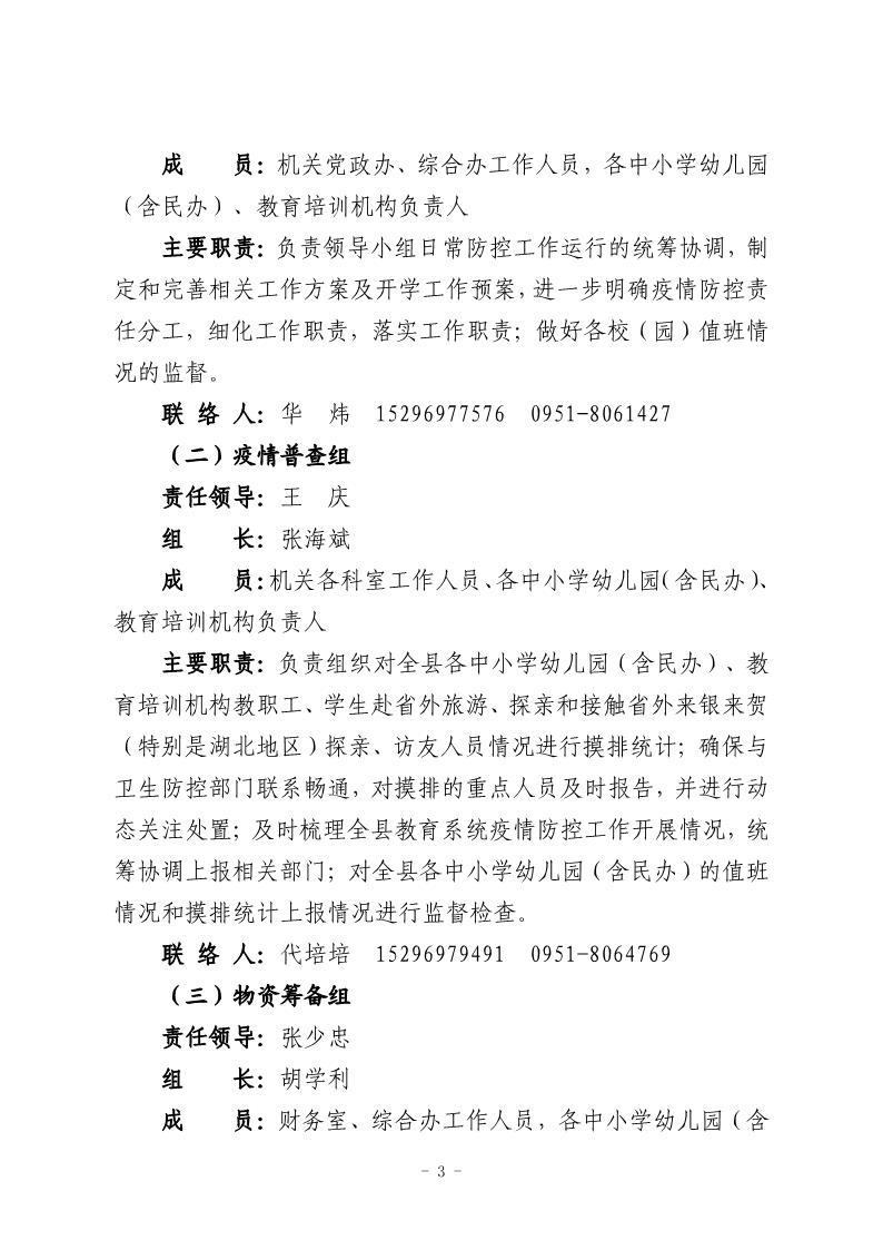
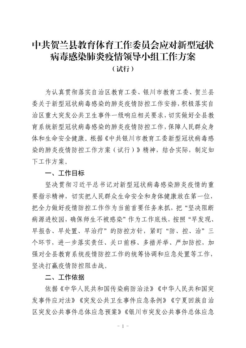
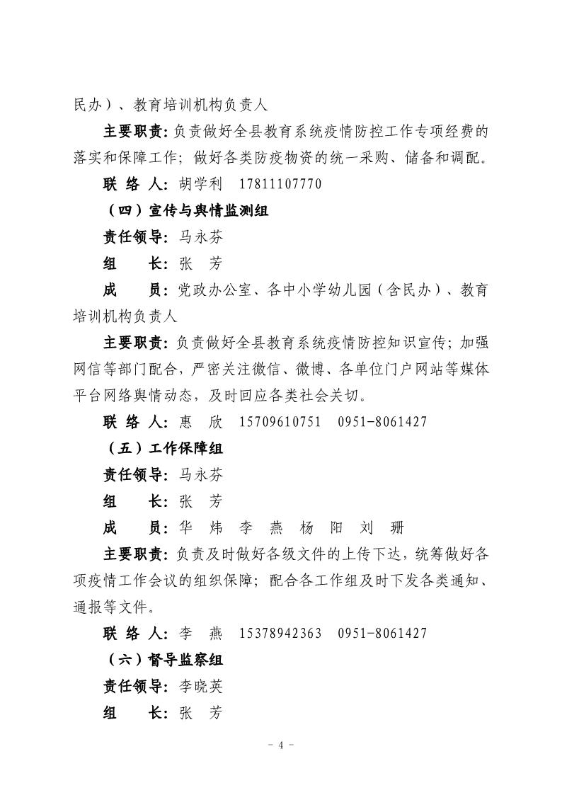
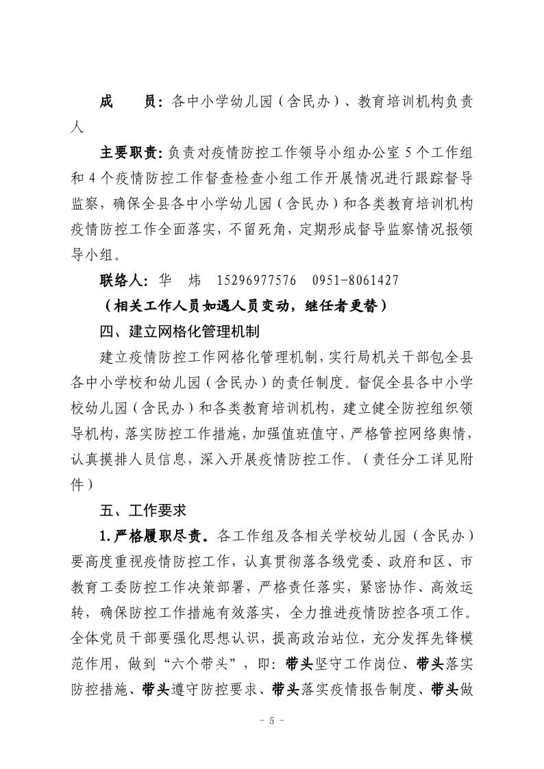
关于印发《中共贺兰县教育体育工作委员会应对新型冠状病毒感染肺炎疫情领导小组 工作方案(试行)》的通知
贺兰县教育体育
2020-01-31 16:23
阅读 10970
分享到:
关于印发《中共贺兰县教育体育工作委员会应对新型冠状病毒感染肺炎疫情领导小组工作方案(试行)》的通.docx
上一篇:关于印发《贺兰县教育系统应对新型冠状病毒
下一篇: 关于转发《自治区教育厅关于推迟全区大中小
发布评论
还能输入
140
字
用户评论
信息资源导航
发布评论
还能输入 140字
用户评论